为深入学习贯彻党的二十大和二十届二中、三中全会精神,贯彻落实全国教育大会精神,学习运用“千村示范、万村整治”工程经验,推动乡村语言文字工作高质量发展,服务全面推进乡村振兴,推进教育强国建设三年行动计划综合改革试点,近日,教育部办公厅、农业农村部办公厅联合印发《乡村语言文字高质量发展建设指南》。一起了解——
《乡村语言文字高质量发展建设指南》聚焦教育强国建设规划纲要提出的语言文字工作任务,明确了乡村语言文字工作“干什么”“怎么干”“谁来干”,为各地开展乡村语言文字工作提供了方向和指引。
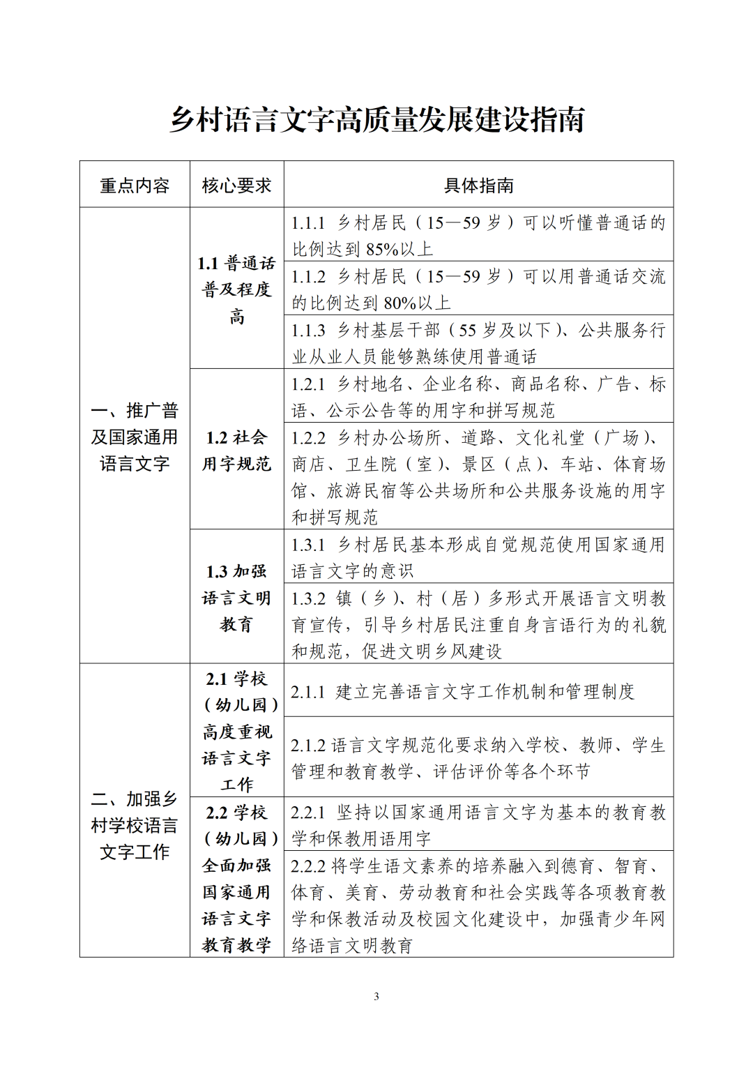
一是推广普及国家通用语言文字,包括普通话普及程度高、社会用字规范和加强语言文明教育三方面核心要求。
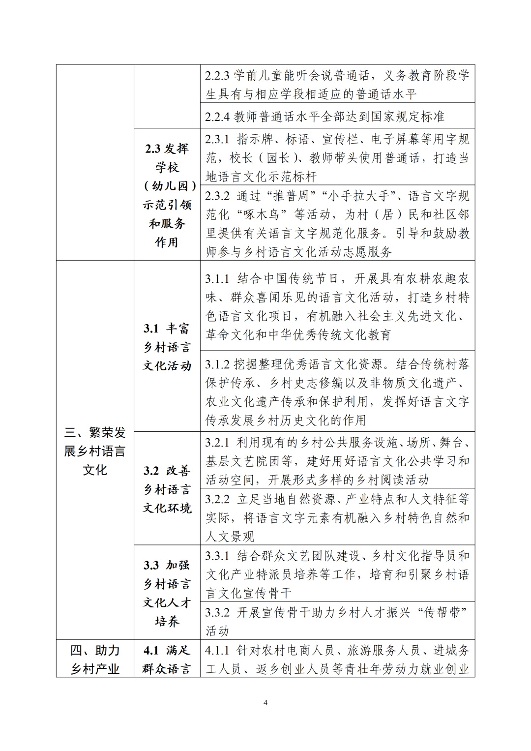
二是加强乡村学校语言文字工作,要求学校(幼儿园)高度重视语言文字工作、全面加强国家通用语言文字教育教学、发挥示范引领和服务作用。
三是繁荣发展乡村语言文化,包括丰富乡村语言文化活动、改善乡村语言文化环境、加强乡村语言文化人才培养等三方面核心要求。
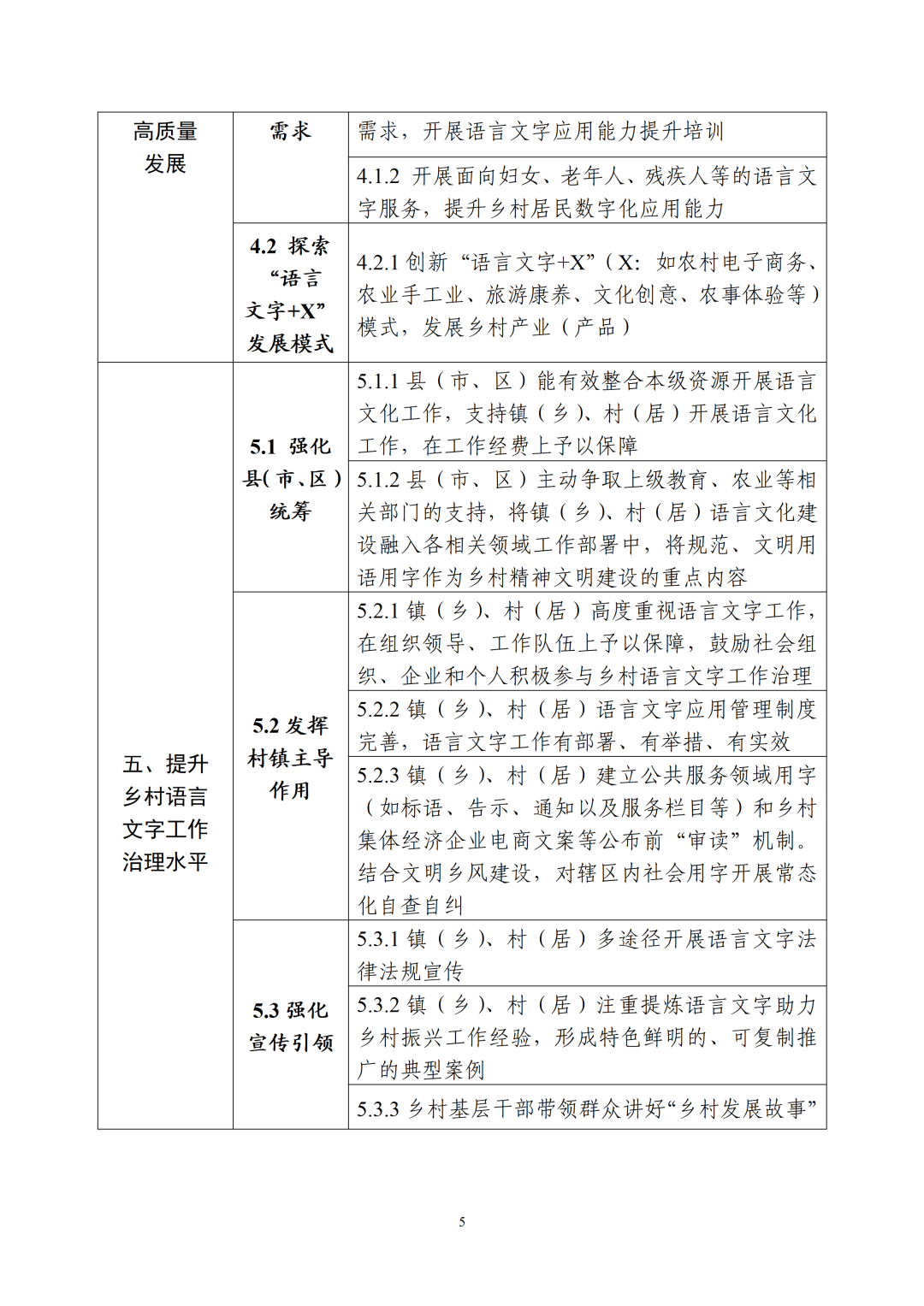
四是助力乡村产业高质量发展,提出满足群众语言需求、探索“语言文字+X”发展模式两方面核心要求。
五是提升乡村语言文字工作治理水平,包括强化县(市、区)统筹、发挥村镇主导作用、强化宣传引领三方面核心要求。
文件要求,各级教育行政部门(语言文字工作部门)、农业农村部门要提高认识、加强协同,充分认识到乡村语言文字高质量发展是国家通用语言文字普及攻坚和质量提升的重要内容,整合各方资源,合力推进乡村语言文字高质量发展建设工作。要因地制宜、精准施策,立足乡村资源禀赋,突出地方差异特色,探索符合本地实际的语言文字助力乡村全面振兴的模式。顺应乡村发展规律,加强优秀文化传承发展,推动形成语言文字服务新品牌,维护主体多元、和谐有序的语言文化生态。加强语言文字工作指导,力戒形式主义、“面子工程”,逐步提升乡村语言文字发展水平,更好地助力乡村全面振兴。
一起来看《乡村语言文字高质量发展建设指南》——



责编:龚若丹
一审:龚若丹
二审:刘洋
三审:胡广宇
来源:微言教育